无码动漫
设为无码动漫
English
专题链接
无码动漫
无码动漫概况
无码动漫简介
历史沿革
组织架构
历任领导
学院标识
机构设置
办公机构
教学机构
科研机构
师资队伍
师资概况
学院教师
科学研究
科研概况
学术公告
学科建设
学科概况
水文地质学
水利工程
环境科学与工程
生物学
大气科学
人才培养
全日制本科生
全日制研究生
留学生
中加本科教育合作项目
党建工作
理论学习
学院党校
支部活动
下载中心
制度文件
当前您所在位置:
无码动漫
>>
科学研究
>>
学术公告
>> 正文
学术公告
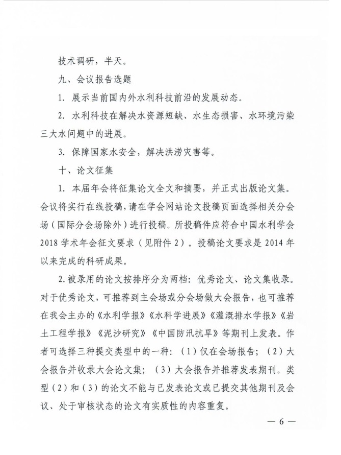
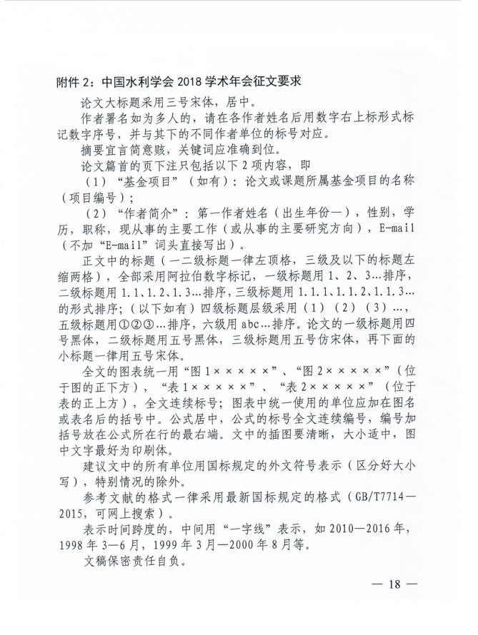
转发中国水利学会2018学术年会1号通知
发布时间: 2018-09-14 18:14:47 作者: 来源: 本站原创 浏览次数:
上一篇:
香港城市大学谭凤仪教授学术报告
下一篇:
中科院地球环境研究所曹军骥研究员学术报告